科技前沿
-
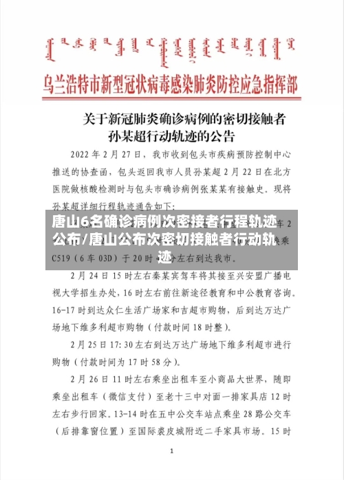
唐山6名确诊病例次密接者行程轨迹公布/唐山公布次密切接触者行动轨迹
12月6日唐山曹妃甸区次密接者张某某行程轨迹公布〖壹〗、更新时间:2021年12月7日迁安市防控办关于寻找与新冠肺炎病例密接李某的密切接触人员的公告广大居民:2021年12月6日00:47分,我市接到协查函,函称石家庄市鹿泉区新冠肺炎确诊...
-
包含31省新增确诊135例的词条
31省份新增本土确诊多少例〖壹〗、月10日0—24时,全国31个省区市报告新增本土感染者共10535例,其中本土确诊病例1150例,本土无症状感染者9385例。郑州新增本土确诊124例、本土无症状感染者2864例。〖贰〗、月14日0—24...
-
【31省区市新增确诊11例,31省区市新增确诊病例15例】
黑龙江省新增本土新冠肺炎确诊病例11例,新增本土无症状感染者163例月24日,黑龙江省新增本土新冠肺炎确诊病例11例,新增本土无症状感染者163例。截至9月24日24时,全省疫情数据如下:本土确诊病例:累计68例包含当日新增的11例,其...
-
美国新冠病毒确诊超165万/美国新冠确诊超过329万
印度单日新增破全球记录丨全球疫情20条最新信息印度单日新增破全球记录9月3日,印度卫生部通报新增确诊病例83883例,创全球单日新增比较高纪录。同时,印度第二季度经济大幅下滑。二十国集团外长会议强调世界合作当地时间9月3日,二十国集团外长...
-
辽宁新增4例本土无症状/辽宁新增本土无症状2例
国家卫健委:10日本土新增“302+1545”月10日0—24时,31个省(自治区、直辖市)和新疆生产建设兵团报告新增本土确诊病例302例,新增本土无症状感染者1545例。具体数据及分析如下:本土确诊病例情况总体数据:新增本土确诊病例3...
-
【上海疫情最新数据消息新增,上海疫情最新情况播报新增】
北京、上海:疫情最新通报!〖壹〗、总体情况:6月21日0时至24时,北京新增4例本土确诊病例、2例本土无症状感染者,无新增疑似病例;新增1例境外输入确诊病例和1例境外输入无症状感染者,无新增疑似病例;治愈出院19例。本土确诊病例详情:确诊...
-
东莞今日疫情最新情况(今曰东莞疫情)
中国的制造工厂东莞现状东莞制造工厂现状呈现复杂态势,既面临挑战也存在一定发展潜力,但普通工人收入增长缓慢、部分区域环境有待改善等问题较为突出。具体如下:工人收入方面增长缓慢:文中提到饭店对面几千人的大工厂,普工现在一个月才三千多,这样的工...
-
【四川广元新增1例本土病例,四川广元新增1例本土病例多少】
四川新增病例在哪里月28日0时至24时,四川新增本土无症状感染者1例(在广元),具体情况如下:本土无症状感染者:数量:1例地点:广元市来源:省外返广元人员,在居家健康监测期间发现。诊断时间:6月28日关键细节:该病例为省外返川人员,...
-
湖北新增30例本土无症状(湖北新增确诊1例无症状)
4月20日31省份新增本土2830+16552(附分布城市)〖壹〗、月20日0-24时,31个省(自治区、直辖市)和新疆生产建设兵团报告新增本土确诊病例2830例,新增本土无症状感染者16552例,具体分布城市如下:本土确诊病例分布城市上...
-
辽宁新增5例本土确诊病例的简单介绍
辽宁新增本土5例,这些确诊者的病情严重吗?〖壹〗、确诊的5例患者病情并不严重,均属于普通型病例,但近来尚未痊愈,仍在医院进行治疗观察。他们五个人来自大连市。这段时间内,沈阳也出现了两例确诊病例,只不过他们都是境外输入无症状的患者。到近来为...